2023年广东省农业技术推广奖推荐项目公示
Jun 28,2024
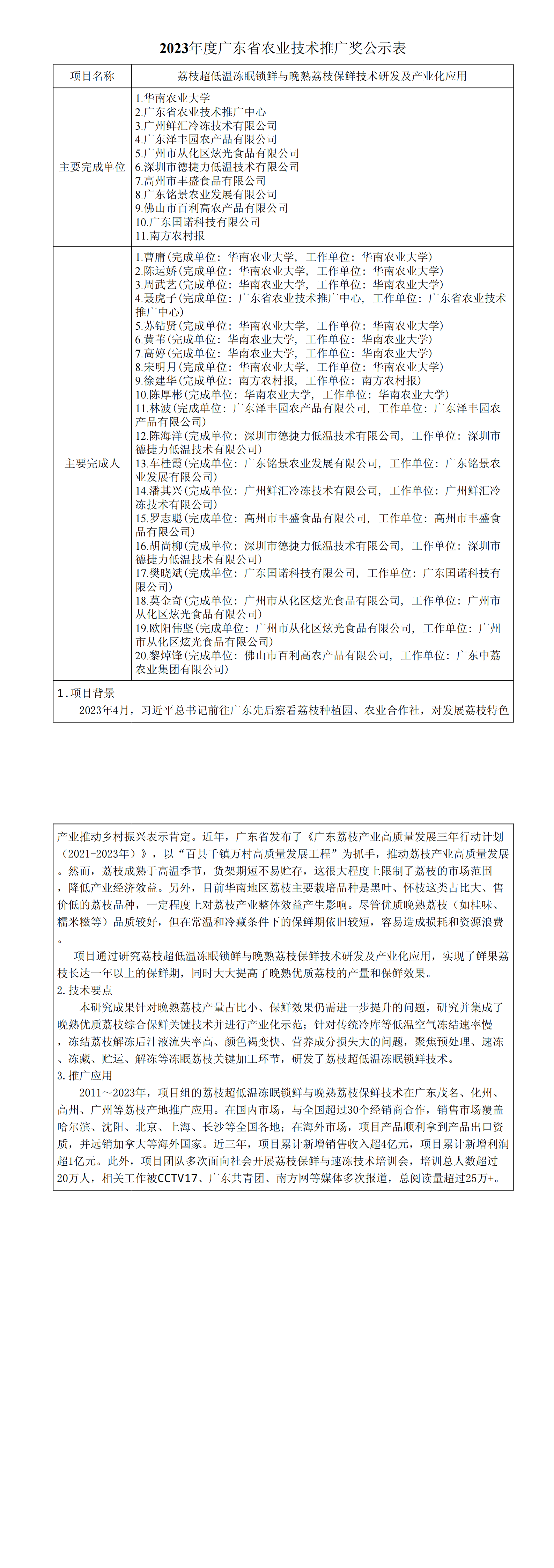
关于 2023年广东省农业技术推广奖 推荐 项目公示
根据 《关于申报2023年广东省农业技术推广奖的通知》要求,我单位 单位 人员 参与申报了 现将2023年广东省农业技术推广奖项目相关内容进行公示(具体内容见下图)。
公示时间: 2024年6月 29 至 2024 7 月 3 日,共计 5个工作 日。
公示期间,对公示内容如有异议,请以书面形式提出。个人提出异议的,请提供真实姓名(及签字)、联系方式和反映问题的相关证明材料;单位提出异议的,请提供单位名称(及公章)、联系人、联系方式和反映问题的相关证明材料。匿名异议和超过期限的异议将不予受理。
联系人 : 谭丹霞
联系 电话: 18688384057
广东国诺科技有限公司 2024年6月 29 日 
Previous: 无
Next: 无
其他新闻
Jan 06,2023
如何维护一台卷绕机?
随着科技的不断进步,各行各业也得到了长足的发展。卷绕机的发展前景也很好,因此需求量越来越大,市场上的生产厂家也越来越多。作为生产厂家,向大家讲解卷绕机的维护保养方法也是很有必要的。感兴趣的合作伙伴可以参考一下。
Dec 27,2022
绕线机的未来前景介绍,快来领取!
2022年包装机的研发现状如何?目前,世界先进包装机械的发展呈现出机、电、气、液、光、磁、生一体化的趋势。节能环保型产品、高科技实用型产品、智能化产品成为潮流,这也应该是中国包装机械行业的主流发展方向。就包装机的结构调整而言,需要尽快改变技术含量低的现状,学习借鉴国外先进技术,开发生产低消耗的大型成套设备和高科技产品,根据国情研发生产适用的包装机,加快包装机械更新换代,进一步拓展国内外市场。
联系我们
发送邮件
拥有15年以上自动化包装机械生产专业经验,技术力量雄厚,生产设备先进,可根据用户特殊要求定制机器。
微信二维码
抖音二维码
抖音二维码